晟启科技等离子抛光设备的安全维护及故障排除
- 作者:admin
- 发表时间:2018-04-19 08:51:32
- 来源:本站
深圳市晟启科技有限公司
www.sqpecm.com
联系人:李先生 15338795616
安全维护
a、过滤器滤芯每两天清洗一次,每一个月更换一次。
b、在抛光开电源时,切勿随意打开等离子抛光机的后门触碰危险部件,如抛光槽后侧的交流接触器、电缆、升降部件。
c、 生产前最好在自动模式下,自动调试画面里面调试一下挂件上升、下降,开关门这些动作,保证动作流畅、到位。
d、 一定要在合适的温度下抛光生产,不要在很低的温度下生产。
e、当天工作完成后将等离子抛光槽内的抛光液抽入保温桶内可循环使用,并清洗抛光槽内的污垢,防止长期累积沉淀附着到负极板上影响导电性。
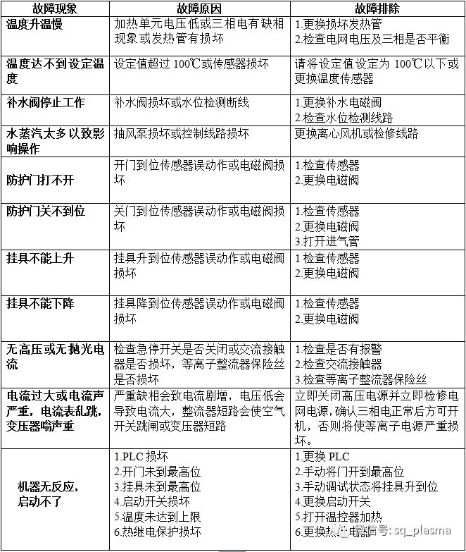
故障排除

安全维护
a、过滤
合作
咨询
帮助
咨询
关注企业微信公众号